Appearance
基于知识库应用建立制度问答应用说明书
基于知识库应用建立制度问答应用,主要是利用weiAgent平台能力,将公司发布各项规章制度文档收集归纳形成AI应用。
主要操作步骤有:
- 新建知识库:根据制度适用范围或组织级架构拟定知识库名称来创建知识库;
- 数据分片:对制度文档进行预处理;
- 导入资料:上传分片后的制度文档;
- 解析文档:根据制度文档生成知识库内容切片,检查文档正确性;
- 发布应用:将创建好的知识库以应用形式发布上线。
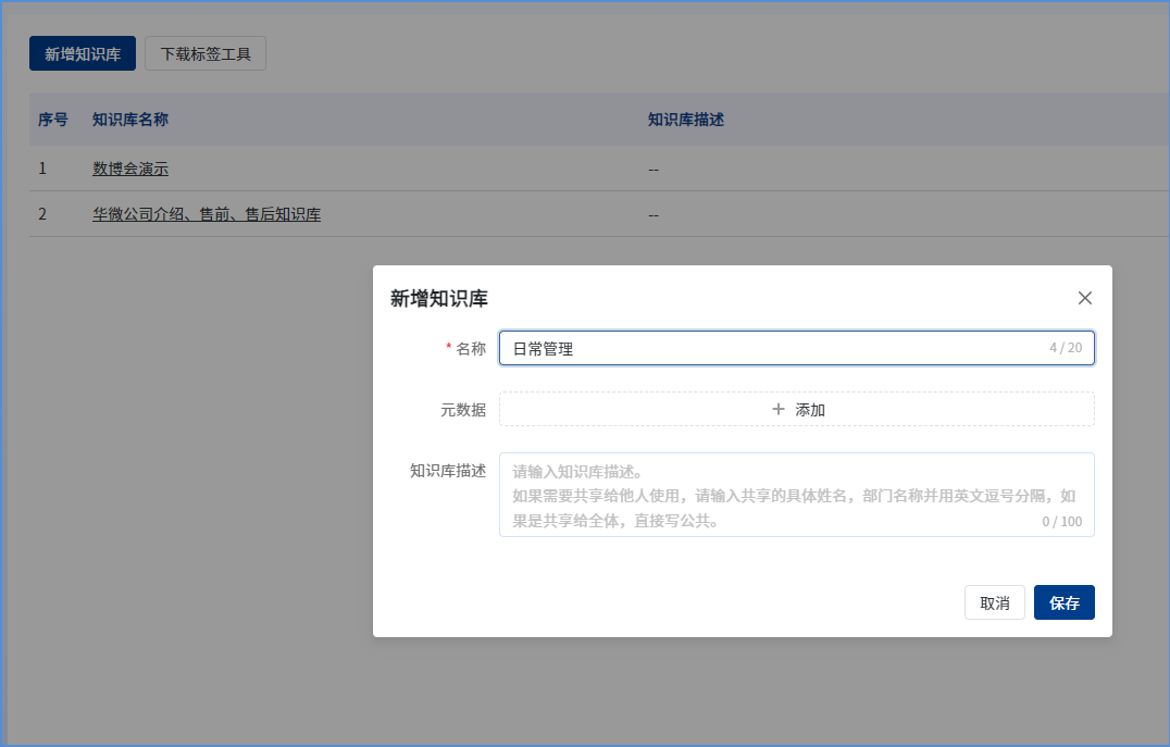
新建知识库
以下操作步骤使用《安全管理办法》、《考勤管理制度》、《保密管理制度》形成AI应用作为示范。
- weiAgent平台→我的知识库→新增知识库→输入知识库名称(日常管理)。


数据分片
- 使用模型切割工具进行文档批量分割:
- 文档导入路径是需要进行文档切割分片的文件夹路径;
- 文档输出路径是切割后分片文档的保存路径;
- 文件上传配置是指提取文档中的图片,并将图片上传到对应的AI平台,然后将图片的访问地址回写入分割文档;
- 元数据标签可自主选择标签数量,工具默认标签1归属地区一般填写该文档适用省份城市,“/”表示或的意思,如“广东/广西”表示文档适用广东省广西自治区两个区域;标签2归属场所可自主填写;标签3默认是文档的生效日期;标签4默认是文档的失效日期,设置元数据标签可参考下图。

- 一般文档若是通用类型文档,不区分文档归属地区、归属场所、生效日期、失效日期可以删除全部元数据标签,不设置。 选择好路径和生产环境配置,点击【提交】进行文档切割,完成后工具显示具体状态和结束时间。

- 完成文档自动切割,切割工具控制每个分片字数300字,请检查文档的标签,确认打标签的正确性。


导入资料
- 将数据分片预处理过的文档导入知识库:我的知识库→日常管理→新增/导入→导入文档。

解析文档
- 勾选资料(文档、问答对),点击解析按钮完成资料解析,生成文档分片。

分片调优
- 文档内操作新增分片,点击具体文档名进入分片详情,点击新增按钮创建一个新分片。
- 修改分片,在分片详情页面查找定位到需修改的分片,文本输入框可直接修改分片内容,修改后点击【保存】。
- 知识库分片支持处理以下几种数据:
- 图片:选择需要插入图片的分片位置,点击【上传】选择图片,上传后系统自动生成图片链接,在链接前面填写图片描述。如:[在这里填写附件描述]链接如下:[L]knowledge-qa/1731035996884.jpg[/L];


- 视频:操作步骤与图片上传一致,视频文件大小上限是10M;
- 附件:操作步骤与图片上传一致,附件支持上传doc文档、ppt、excel、pdf等;
- 链接:可以将外部链接复制粘贴到分片内容里,用户提问到关键字AI回复相应链接。

发布应用
- 点击平台左侧功能“我的应用”。

- 编辑应用信息(应用名称、功能介绍、可用范围、图标)。

- 发布应用
